为激发学生对数学建模比赛的热情,让学生感受到数学建模的魅力,4月10日,校级社团数学爱好者协会于线上举办数学建模赛题征集活动,2024级部分学生参加。
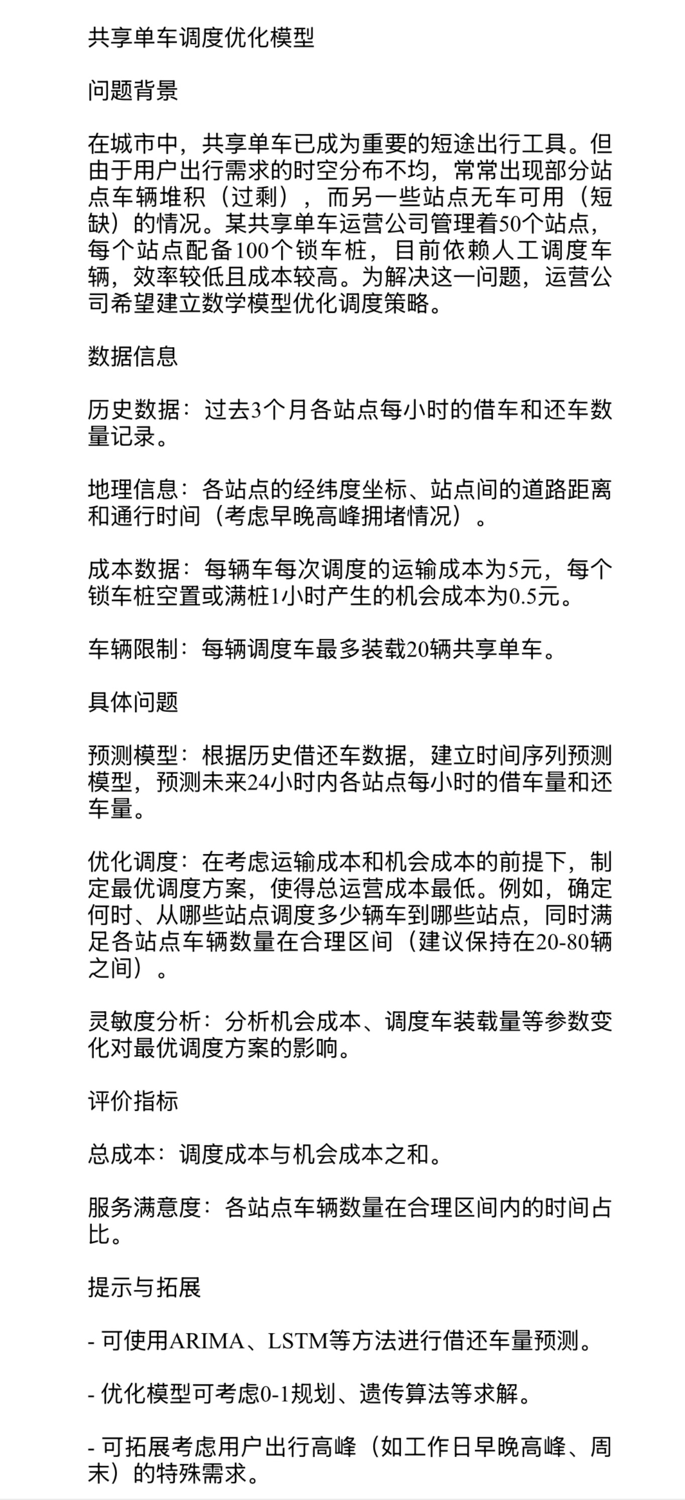
学生认真阅读历年数学建模比赛的题目,了解数学建模的出题逻辑,并分析这些题目的解题思路和关键点,通过这一过程,加深了对数学建模的理解,激发创作新题目的灵感。随后,学生思考生活中存在的数学元素,尝试从日常现象中抽象出数学模型,如交通流量、气候变化、经济趋势等,从而提高对日常问题的逻辑思考能力,促进学生创新思维的发展,寻找独特的建模视角。学生自发组成小组,积极讨论,相互启发,共同探索如何将复杂的实际问题简化为清晰的数学模型,这一过程充满挑战与乐趣,提升了他们的数学建模技能,增强团队合作意识,让学生学会如何在团队中发挥各自的优势,共同攻克难题。

——喷水 王炳一

——材料科学与工程学院 吴心怡

——机械与汽车工程学院 王志辉
本次活动的成功举办,不仅激发了学生对数学建模比赛的兴趣,还促进了数学思维的交流与碰撞,让学生在出题过程中深化对数学知识的理解,促使学生回顾所学的数学概念、原理和方法,巩固学习成果,拓宽他们的视野。
(审核 张进军)